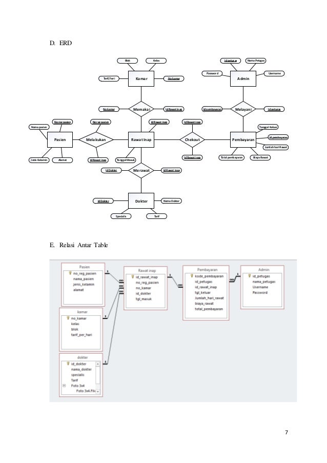
Contoh Makalah Rekam Medis
Contoh makalah ragam bahasa, contoh makalah relativitas, contoh makalah renang, contoh makalah rekayasa jalan, contoh makalah ragam dan laras bahasa, contoh makalah kerangka teori, contoh makalah, contoh makalah lengkap, contoh makalah penelitian, contoh makalah ilmiah, contoh makalah yang benar, contoh makalah kriminalitas, contoh makalah pkn, contoh makalah pdf, contoh makalah mahasiswa, contoh makalah konseptual, contoh makalah basket, contoh makalah aborsi pdf,
Random Image
